Framework 128 Unconditional Meaning To Our Lives
There are 3 values that can give unconditional meaning to our lives:
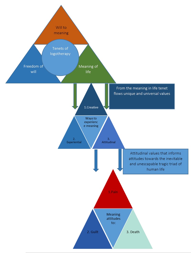
i) creative values (it is completing tasks in a satisfying manner; involves the notion of doing, ie creating things, doing work, etc;
"...the finding of your own talents, gifts, passions and interests, and integrating these into available opportunities..."
Ryk Croukamp, 2018
Meaningful activities are more than content.
"...In organisation language......we may want to say that the organisational strategy, vision and mission is translated and understood by all employees, resulting in a community of workers that collectively pool their time and energy for the benefit of the market, the consumer, or the client..."
Ryk Croukamp, 2018
This is different from being motivated by power or pleasure. One form that power can take is the desire for money. This means the pursuit of meaning is replaced by the pursuit of means, with money becoming an end in itself and not a means to an end. Organisational interventions around the pursuit of efficiency and effectiveness, which focus on short-term profitability, shareholder value, etc are examples of the pursuit of means, ie making more money. This can be reinforced by those people in power using these means to evaluate success. This can result in staff being removed from a sense of belonging or creating of conformists. This type of success does not guarantee meaning or fulfilment.
"...A man lives and strives for success based on the idea that success is positive, and failure is negative. Success in this context does not necessarily equate to fulfilment. In such cases, the successful and confident man may find himself still experiencing despair, despite his efforts and success rate in organisations which are filled with achievements and accolades..."
E. V. Frankl as quoted by Ryk Croukamp, 2018
Also,
"... Meaning is not identical with nor dependent upon success and that personal fulfilment is independent of success. Meaning through work and/or other activity is gained only insofar as they are expressions of those personal and specific elements which combine to define the unique individual. Meaningful activity is made up of the unique confluence of events, influences and decisions which make up the human..."
M. A. Kimble et al as quoted by Ryk Croukamp, 2018
The uniqueness of each of us includes skills, interests, passions, gifts, life experience, values, etc
NB
"...work in itself is not where the meaning is to be found, but in the way a person takes up his role and fulfills his duties in executing his tasks in his unique manner..."
Ryk Croukamp, 2018)
ii) experiential values (linked with leisure like music, art, beauty of nature, recreation, etc)
iii) attitudinal values (it is the attitude that we adopt towards the challenges of life, ie positive or negative attitude; taking responsibility for your responses)
"...the world of work and leisure, the world of sickness and death, the world of art and nature, the world if suffering and pleasure - these all provide the tapestry into which we weave the stories of our lives. And as we do so, we connect the events unfolding, interpret the events and eventually we make meaning of these life events, leading us to our identity conclusions..."
Ryk Croukamp, 2018
Some people's meaning and purpose are shown in faith, ie religions. These point towards some future, desirable state in which unconditional trust is placed in the ultimate meaning. At the same time, how one gets there is unknown)
NB Some of this contradicts the accepted belief that 'this is the ways things are', ie you are powerless to exercise any freedoms of choice.
To handle conflicts between values, you need to be able to prioritise or rank them based on the situation. This means that you have choices rather than conflicts, ie rank them in importance (is profit more important than safety, is short-term financial gain more important than sustainability, is work more important than family, etc.)
The diagram below summarises the above

(source: Ryk Croukamp, 2018)